首页
后勤概况
后勤简介
机构设置
领导班子
历史沿革
后勤风采
信息公开
基本信息
应急预案
收费标准
管理制度
服务指南
招租信息
自行采购
党建工作
党建活动
党建文献
勤廉之窗
主要成绩
部门工会
工会活动
工会制度
主要成绩
员工网校
服务礼仪
管理知识
业务技能
文化生活
节能知识
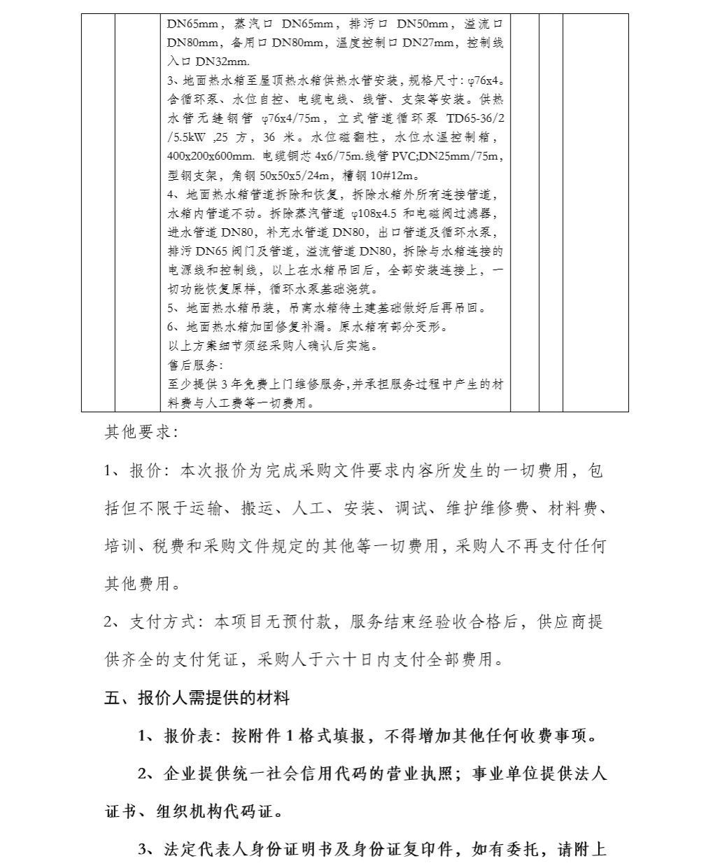
全面推进后勤管理服务“精细化、精准化、精益化”水平
五谷堂锅炉房水箱维修安装服务项目采购公告
发布于 2025-10-14